新聞
2018遵義國際車展展位圖及優惠信息強勢曝光
【好展會網 車展專題】

(好展會網 車展專題 )
2018年第三屆遵義(新蒲)國際汽車展覽會(以下簡稱:遵義國際車展)9月6日-9日,將在遵義(新蒲)國際會議展覽中心盛大開幕。本屆車展由遵義日報傳媒集團、尚格會展股份有限公司主辦,遵義新蒲新區管委會協調支持,貴陽尚格會展服務有限公司、貴州匯博會展運營管理有限公司共同承辦,貴陽尚格會展服務有限公司執行承辦。
遵義國際車展是遵義地區唯一室內大型車展,展會規模大、品牌全、優惠多,本屆車展啟用了遵義(新蒲)國際會議展覽中心A、B、C三個室內展館及室外廣場。在遵義汽車市場中扮演著舉足輕重的角色。作為2018年國內極具代表性的汽車展覽會,遵義國際車展極大地滿足了遵義地區對汽車展覽的需求。本屆車展將充分發揮遵義(新蒲)國際會議展覽中心的場館優勢,努力為地區汽車業界的標桿展會。

品牌齊聚,震撼出場
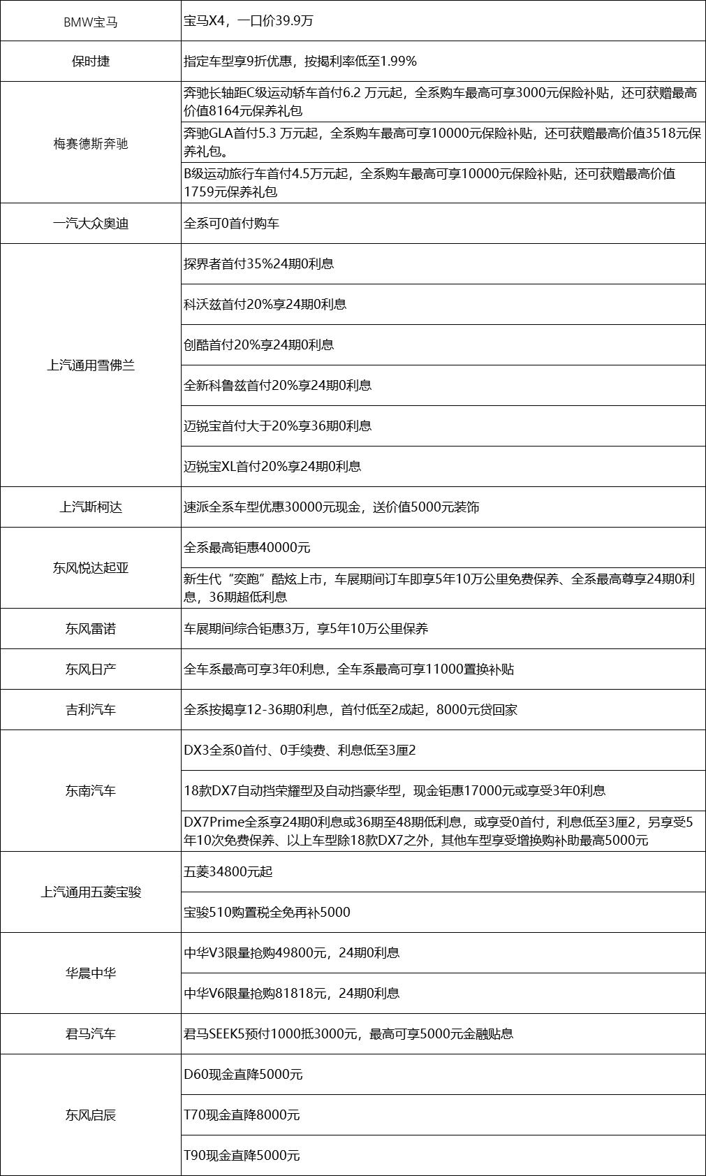
本屆遵義國際車展獲得了汽車廠家及經銷商的大力支持,部分汽車品牌使用了國際化標準展具為本次車展助力,精彩程度不言而喻。
本屆車展展出品牌有賓利、瑪莎拉蒂、保時捷、捷豹路虎、奔馳、寶馬、奧迪、沃爾沃、林肯、雷克薩斯、英菲尼迪、進口大眾、凱迪拉克、MINI、一汽大眾、一汽豐田、廣汽豐田、上汽大眾、廣汽本田、東風日產、JEEP、東風悅達起亞、斯柯達、長安馬自達、東風雪鐵龍、啟辰、東風標致、東風雷諾、雪佛蘭、福特、別克、領克、歐尚、漢騰、廣汽三菱、觀致、力帆、君馬、長安、吉利、斯威、東南汽車、北京汽車、中華、哈弗、奇瑞、海馬汽車、捷途汽車、榮威、MG、五菱寶駿等。(最終以實際參展品牌為準)

遵義國際車展是遵義地區唯一室內大型車展,展會規模大、品牌全、優惠多,本屆車展啟用了遵義(新蒲)國際會議展覽中心A、B、C三個室內展館及室外廣場。在遵義汽車市場中扮演著舉足輕重的角色。作為2018年國內極具代表性的汽車展覽會,遵義國際車展極大地滿足了遵義地區對汽車展覽的需求。本屆車展將充分發揮遵義(新蒲)國際會議展覽中心的場館優勢,努力為地區汽車業界的標桿展會。

品牌齊聚,震撼出場
本屆遵義國際車展獲得了汽車廠家及經銷商的大力支持,部分汽車品牌使用了國際化標準展具為本次車展助力,精彩程度不言而喻。
本屆車展展出品牌有賓利、瑪莎拉蒂、保時捷、捷豹路虎、奔馳、寶馬、奧迪、沃爾沃、林肯、雷克薩斯、英菲尼迪、進口大眾、凱迪拉克、MINI、一汽大眾、一汽豐田、廣汽豐田、上汽大眾、廣汽本田、東風日產、JEEP、東風悅達起亞、斯柯達、長安馬自達、東風雪鐵龍、啟辰、東風標致、東風雷諾、雪佛蘭、福特、別克、領克、歐尚、漢騰、廣汽三菱、觀致、力帆、君馬、長安、吉利、斯威、東南汽車、北京汽車、中華、哈弗、奇瑞、海馬汽車、捷途汽車、榮威、MG、五菱寶駿等。(最終以實際參展品牌為準)





2018第三屆遵義(新蒲)國際汽車展覽會,將于9月6日-9日在遵義(新蒲)國際會議展覽中心隆重舉行,本屆車展將不斷創新和突破,在規模、檔次、優惠力度上再次刷新遵義車市歷年紀錄,力爭為車商搭建最聚人氣、最能售車的服務平臺,為市民打造最佳賞車、最惠購車的體驗平臺。
(好展會網 車展專題 )
免責申明:1.部分圖文信息來源于互聯網、微信公眾號,目的在于分享更多信息。
2.信息內容僅供學習,參考,并不代表贊同其觀點。不對信息準確性,可靠性或完整做任何保證。
3.如涉及作品內容,版權及其他問題,請在30日內與我們聯系刪除,聯系方式qq:2119739037。
