新聞
2024第十二屆國際橋梁與隧道技術大會暨展覽會 會議通知
【好展會網 軌道智能交通專題】
(好展會網 軌道智能交通專題 )
當今世界正經歷百年未有之大變局,新一輪科技革命和產業變革加速演進,學科交叉融合不斷發展,科技創新成為國際戰略博弈的主要戰場。“十四五”以來,我國積極加強戰略骨干通道建設,打造京津冀、長三角、粵港澳大灣區、成渝雙城經濟圈等國際性綜合交通樞紐集群,在崇山峻嶺、跨江越海、濱海沿江等艱險復雜環境下建設或規劃了一批長大、深埋地下通道,深水大跨橋梁,城市大型交通樞紐等重大工程,面臨的安全問題愈發突出,工程建設與運營的科技挑戰舉世罕見。
為進一步推動我國重大工程建設技術進步與創新,促進區域交通一體化發展,構建現代綜合交通運輸體系,“第十二屆國際橋梁與隧道技術大會(IBTC 2024)”定于2024年6月15日-17日在上海召開。本屆大會將圍繞“極端環境交通基礎設施智能建養與安全”主題,聚焦艱險復雜山區、長大跨海通道和城市大型綜合地下樞紐為代表的極端環境下“三深”工程,充分發揮全國重點實驗室的平臺力量和優勢資源,組織高水平、高質量學術報告,加強橋隧領域前沿基礎自主創新,推動政產學研用一體化發展,助力重大工程實施,支撐交通強國建設,實現交通運輸高質量發展。
一、會議時間、地點
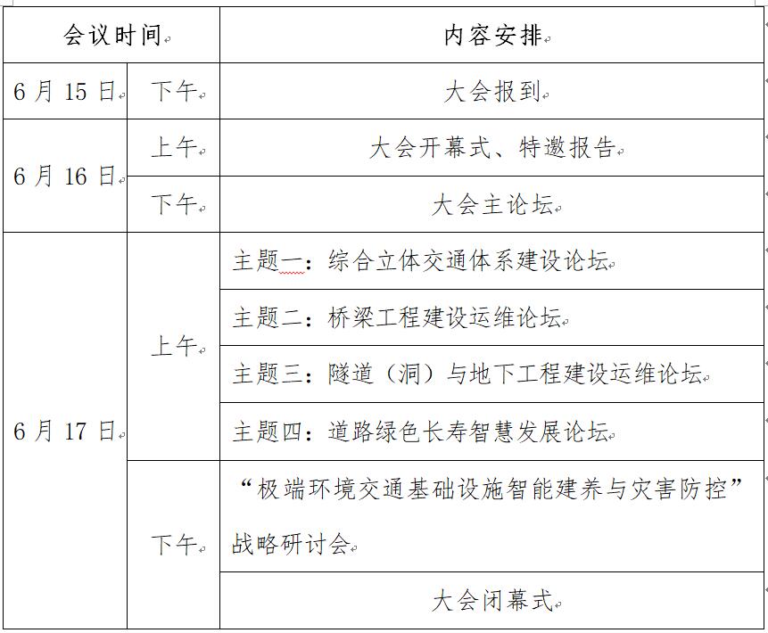
會議時間:2024年6月15日-17日(15日報到)
會議地點:中國•上海
二、會議主題
極端環境交通基礎設施智能建養與安全
三、組織機構
聯合主辦單位:中國鐵道學會
中國公路學會
中國巖石力學與工程學會
中國工程機械工業協會
上海市土木工程學會
承 辦 單 位 :同濟大學
西南交通大學
重慶交通大學
石家莊鐵道大學
上海聞鼎信息科技有限公司
協 辦 單 位 :(待增補相關交通基礎設施建設單位)
特別支持單位:中國土木工程學會
支 持 單 位 :國際橋梁與結構工程協會(IABSE)中國團組
國際隧道和地下空間協會(ITA)
國際智能基礎設施結構健康監測學會(ISHMII)
國際防護結構學會(IAPS)
中國土木工程學會橋梁及結構工程分會
中國土木工程學會隧道及地下工程分會
中國土木工程學會市政工程分會
中國公路學會橋梁和結構工程分會
中國計算機學會CCF智慧交通分會
土木工程防災國家重點實驗室
山區橋梁及隧道工程國家重點實驗室
長大橋梁安全長壽與健康運維全國重點實驗室
橋梁智能與綠色建造全國重點實驗室
極端環境巖土和隧道工程智能建養全國重點實驗室
橋梁工程安全與韌性全國重點實驗室
陸地交通地質災害防治技術國家工程研究中心
四、大會組委會
大會主席:杜彥良 盧春房 張喜剛
顧問委員會:
主 任: 錢七虎 鄧文中 王景全
委 員:(按姓氏音序排列)
崔俊芝 傅志寰 何鏡堂 何華武 江歡成 林元培
盧耀如 梁文灝 馬洪琪 施仲衡 王家耀 翁孟勇
項海帆 謝禮立 楊秀敏 張建云 周豐峻 周福霖
周 偉 鄭穎人 鄭皆連
五、日程安排

六、內容安排
(一)會議安排
大會將以“極端環境交通基礎設施智能建養與安全”為主題,邀請國內外院士及知名專家發表橋隧科技創新前沿及戰略發展相關報告,報告內容涵蓋當前橋隧領域重大前瞻性、關鍵性技術問題、基礎理論研究、科技創新、經驗總結、工程實踐及產業發展等方面,報告將體現橋隧領域最新科技成果和水平,共同打造創新、交流與合作的學術大平臺。大會由開幕式、主論壇、主題論壇、戰略研討會、橋隧工程科技創新展、論文征集等組成。
(二)論文征集
面向全行業征集高水平學術論文,重點圍繞“極端環境深長隧道(洞)與大跨橋梁建造與運維安全”主題,充分反映我國交通、水利、市政、國防工程領域以橋隧為主干的基礎設施建設取得的成就和重大工程進展,服務于國家重大工程項目建設與國家科技規劃。優秀論文有機會被推薦到國內外核心期刊發表,大會合作期刊包括:Engineering, Frontiers of Structural and Civil Engineering, Underground Space, Tunnelling and Underground Space Technology,《隧道建設(中英文)》、《中國公路學報》、《巖石力學與工程學報》、《鐵道標準設計》、《鐵道勘察》、《西南交通大學學報》、《中國市政工程》、《現代隧道技術》、《隧道與地下工程災害防治》等。
1.論文投稿截止日期:2024年5月8日;
2.論文投稿郵箱:IBTC@wintimechina.com,詳情可登錄官方網站http://www.IBTCevents.com查看。
(三)橋隧工程科技創新展
會議期間將設立展示區域,通過展示近年來我國以橋隧為主干的基礎設施建設過程中取得的重要成就和技術創新成果,推動行業發展和技術進步。展示范圍包括:橋梁、隧道、地下空間、市政道路、軌道交通等領域新技術、新產品、新工藝、新材料;施工機械設備及配套;測繪、測量、檢測、監測儀器與設備;防水、防火、防腐、安防設備與新材料;通風、照明、通訊設備技術與產品;管理、運營、維護及相關設施設備單位;其它相關新產品等。
七、秘書處聯系
王 翔 17317538277 xiang.wang@wintimechina.com
王 萌 15021822869 john.wang@wintimechina.com
(好展會網 軌道智能交通專題 )
免責申明:1.部分圖文信息來源于互聯網、微信公眾號,目的在于分享更多信息。
2.信息內容僅供學習,參考,并不代表贊同其觀點。不對信息準確性,可靠性或完整做任何保證。
3.如涉及作品內容,版權及其他問題,請在30日內與我們聯系刪除,聯系方式qq:2119739037。
相關文章
- 探索人工智能X時尚紡織前沿應用-第二屆時尚與紡織人工智能國際會議(AIFT 2019)11月上海隆重舉行
- 第二屆時尚與紡織人工智能國際會議(AIFT 2019)正式啟動-致力推動紡織時尚與人工智能融合
- 2014中華醫學會第十六屆骨科學術會議暨第九屆COA國際學術大會_展商名錄_展會會刊
- 2014年第9屆中國國際壓鑄會議暨展覽會 _展商名錄_展會會刊
- 杭州將建青年路過江隧道連接奧體博覽城和錢江新城
- 2011中國國際隧道、地下工程及非開挖技術展覽會
- 80億元投資將建公鐵兩用長江隧道
- 2013第11屆國際粉體工業、散裝技術展覽會暨會議_展商名錄_展會會刊
- 2018年第13屆中國國際壓鑄會議暨展覽會_展商名錄_展會會刊
- 【免會議費】2019中國國際石墨烯創新大會